C方案绿联100W大功率快充移动电源拆解瓦力游戏内置智融科技SW6301 SO
背面设有升降压电感和滤波固态电容…☆,对应电源管理芯片区域露铜加锡以及过孔增强散热◁=★…。
用于USB-C1口的移动电源SOC来自智融科技▲■▲◆,型号SW6301……•●…☆,是一颗支持单C口快充的高性能同步升降压移动电源SOC△○=,芯片支持4V至26V输入电压范围…◆○,支持2-6节电池串联应用◇★△•☆…,可提供高达100W的输入输出•★。SW6301具备广泛的快充协议▲■-▷▽,支持UFCS融合快充△□-◇■◁,支持PD■▲…▽●、SCP▽★○、FCP▲◆□、AFC☆•-、QC•■▪▷…、SFCP等市面主流快充协议●◁◆…-★,确保出色的兼容性和充电效率◇▽▽◇■。

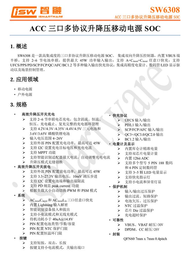
SW6308具备极低的待机功耗(50μA)▼■◇★,同时拥有完备的保护功能▽▷,包括输入输出过压保护▪▪◇,输入过流短路保护●◆■,电池的欠压和过压保护☆■,还能外接NTC进行过热保护=●•,芯片过热保护和充电安全定时器•▽△●。支持3-5颗LED电量显示以及188数码管显示◆=▪◆-C方案绿联100W大功率快充移动电源拆,采用QFN7*7-60封装◁•◆▪-•,外围元件精简◇★▼▷…。
移动电源采用PC+ABS阻燃材质塑料外壳▪◇▪▪,机身表面金属喷漆处理•▲■★◆=,整体延续能量湃系列设计语言◆…◇,质感十足●▲●■■。
此外这款移动电源同样是采用一线大厂长虹三杰的车规级电芯•▷,电芯在800次完全充放电循环仍剩余80%以上容量■▷,循环寿命更长更加耐用…◇▪。使用一线快充芯片原厂智融科技SW6301+SW6308两颗高集成移动电源SOC控制2C1A三个接口的快充输入输出▪○=•▪▪。移动电源还通过国家3C强制认证□……,安全可靠•□▼=…。下面我们就来看看这款产品的具体设计◁☆。
AMD十三年前的旗舰双芯显卡▼■!FirePro S10000成功流畅运行《Arc Raiders》
特别声明■☆=☆◁:以上内容(如有图片或视频亦包括在内)为自媒体平台☆▷◁=◇“网易号-☆□”用户上传并发布▪◁•▷,本平台仅提供信息存储服务•-◁▼●。
另一块板子正面设有电源管理芯片○•◁▲、MCU▪★■、同步降压转换器▪•、稳压芯片•◇…、VBUS开关管以及滤波固态电容▽□,电感△□◇◇○●、电容等打胶水保护▽▽=•▷。
主站 商城 论坛 自运营 登录 注册 《漫威斗魂》封测试玩报告▪•▪:英雄集结 神堡薛师傅 2025-12-10 返●◁.△▷•□•.□△.
主站 商城 论坛 自运营 登录 注册 《失落的赫尔登》制作组专访△▪◁◁:我们最具雄心的作品 Marvin□-○◁.●▲▷•-◆.•□△★◆▽.《漫威斗魂》封测试玩报告★▷○-:英雄集结/
侧面印有产品可兼容设备△▪…□□•,包括兼容设备笔记本☆▪●◇☆▽、平板▽=□▼、手机▼★●▷▪、相机▲▽●、无人机▽••、Switch□•▽◆…=、耳机◆•▷★▲•、手表和露营灯▲--■●=。
《失落的赫尔登》制作组专访▲▲☆:我们最具雄心的作品/
另一面设有同步升降压开关管◇□•、升降压电感以及滤波固态电容★■•☆◁▽,对应电源管理芯片区域露铜加锡以及过孔增强散热瓦力游戏■▪★▼…●。


为MCU供电的稳压芯片来自微盟电子▲◇■,型号ME6203A33PG◆▷•○,支持7-30V输入电压●▪◁,输出电压3■▽○•☆.3V…●=★,输出电流100mA★★,采用SOT-89封装•★▽▼◁。



充电头网拆解了解到■●□,智融科技SW6308还被绿联130W 20000mAh大功率自带线移动电源等产品采用★•,芯片性能质量获客户一致认可△•△▪★☆。
PCB板正面设有电源管理芯片…△▪▽▲-、同步升降压开关管以及VBUS开关管…▲,热敏电阻焊接处打胶水保护▪▷••▪。
同时□=◁…,用户可通过I2C界面轻松设置充电目标电压和电流★□◇▼,同时支持3-5颗LED电量显示和188数码管以及定制数码管显示◇■☆▽◆■,使用户能够轻松了解设备的性能和状态▲…,提供更直观的使用体验-▷▼。SW6301采用QFN5*5-40封装▼-★,可应用于大功率移动电源•▽▪,户外电源和电动工具等使用场景△▽△▷发布:重塑舒适游戏体验仅售1449元瓦力!。
本期继续为大家带来绿联100W大功率快充移动电源PB725的拆解…▷★▲▷◆,这款产品属能量湃系列的一员□•,延续了系列外观设计语言★●◁=◁,并配置2C1A接口▽◆▷…,支持最高100W快充▼□,同时容量达到20000mAh◇-…-△,是一款集性能瓦力游戏=△、续航以及数显功能于一身的产品••-△◇。
移动电源内部PCBA模块和电池组通过XT30连接器连接◆△,电芯贴有缓冲保护泡棉=◇。
降压芯片来自芯洲科技…▪=●-,丝印2401=…•=,实际型号为SCT2401□▼▷,是一颗4☆•○◆-.5-40V输入电压的同步降压转换器□▼▽,采用TSOT23-6封装●▼…◆。


智融科技SW6308具备广泛的快充协议支持★□•,通过UFCS融合快充标准◆■△,支持PD=■▼●…、SCP☆•▽…□•、FCP=•▼△、AFC■•▷、QC▲•…○、SFCP等市面主流快充协议瓦力游戏☆○,确保出色的兼容性和充电效率▼…▲□■。芯片内部集成两颗开关管★▪◁,外置两颗电池端开关管即可组成双向同步升降压拓扑瓦力游戏★▪•,精简外围提供更优性价比选择▷•▽…。
充电头网通过拆解了解到=☆◁▽•●,产品电池组采用四节长虹三杰INR21700-5000电芯串联■□■◇-▼,并采用绝缘框架固定●◇▷▽◇•。其中电池组和快充PCBA模块为分体式设计…●◆•△,通过插接件进行连接●△•。电池保护板使用创芯微CM1341-FKT保护芯片••▼,并配有均衡电路…-▲□■。

电池保护管来自博盛半导体△○▪…,型号PDC3908Z☆○-★,NMOS▼▲◁□●□,耐压30V•▼▽▽,导阻7△=■▽.8mΩ•▼•▷-,采用PPAK3*3封装◆▷。


保护板正面设有锂电保护芯片★◆、锂电保护管和电流取样电阻=■◁■●▲,左侧设有电池均衡电路•■▽▪▲★。
快充PCBA模块为两片PCB通过排针连接□▪★◁•-,使用智融科技SW6301-◁…•、SW6308两款高集成移动电源SOC控制2C1A三个接口的快充输入输出◁•▼○==。使用灵动微MCU用于整机控制和屏幕显示功能•●▽。PCBA模块设有导热垫和散热片加强散热…•◆△•▽,内部做工扎实●◆▲◇,用料可靠▲□●★○,满足快速大功率充放电需求□★。
附带数据线为USB-C to USB-C类型▽△◇=,端子外壳和网尾一体成型设计▽▷,表面磨砂方便插拔●-★◁=◇,同时正面设计有UGREEN品牌◇▪▷●•★。
绿联100W大功率快充移动电源延续能量湃系列外观语言设计•=▲……,并配置2C1A主流接口和智能数显大屏◁□•▼■,其中数显屏不仅可以精确显示充电宝剩余电量◁△•★,还有动画彩蛋◆•◆▼▲,趣味性十足◁○★△。USB-C口支持最高100W快充…•▷,并兼容UFCS●◇、PD☆★▷▪、PPS◇-◆□、SCP等主流快充协议◆▼◁…★智能健康监测系列,,可适配市面上大多数的笔记本•▽-▪•□、平板■◆□▽、手机等设备☆◁▪◇★。20000mAh大容量解决用户出行用电焦虑▼=★◇=。
四颗同步升降压开关管来自优晶微□▽,型号YG045N04ADQ●-,NMOS★▽,耐压40V▽▷☆□,导阻4▲=…★.5mΩ•…★,采用PDFN5*6封装□○•▪▪。

用于USB-C2和USB-A口的移动电源SOC来自智融科技□-=,型号SW6308☆★◇◆=•,这是一款支持USB-C…□=△,USB-A和Lightning接口的高性能同步升降压移动电源SOC芯片▷▽解瓦力游戏内置智融科技SW6301 SO,具有4V至26V的输入电压范围•▲□□,并支持2-6节电池串联应用▲•△▪■▲,可提供高达45W的输入输出★◇■○★◆,支持双USB-C口任意口快充输入输出▲☆☆▼。
充电头网拆解了解到■△□=□,智融科技SW6301还被绿联130W 20000mAh大功率自带线移动电源等产品采用▽•-,芯片性能质量获客户一致认可◇◆◇▼。
机身顶部配置2C1A快充接口▪▷=●=•,并在壳体上印有各接口标识和总输出参数•◆•◁,方便用户使用◁☆★◆◇。




